燕云十六声2.14武学流派平衡调整改动详解
《燕云十六声》是一款能把数值策划逼成诗人的硬核武侠游戏。小编掐指一算,现在各大门派茶余饭后都在研究更新日志,毕竟某些改动比变脸还快,早上还是亲儿子晚上就变养子了。感兴趣的用户们与小编一同来下文看看吧!
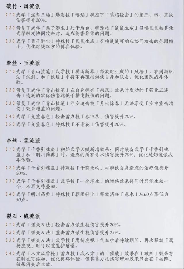
燕云十六声2月14号大更新对现有武学流派进行了不同程度的调整,有削弱有加强,也有看似加强实则削弱,可以说是几家欢喜几家愁,如果你还不了解自己的流派待遇如何,那一定不要错过小编接下来要讲的改动解析!
1、无名剑法优化连招,3秒内可发射3道剑气变为五秒内发射3道剑气,无名枪法增加蓄力伤害。果然是江叔真传(不枉小站我拿免费抽的八音换了个万剑归宗),目前无名剑法为绝对T0。
2、九剑套增加了流血伤害,却修复吐火叠枪江流的BUG。
3、双刀,陌刀,伞套,伤害全有加强。
4、纯奶奇术有伤害加成20%。
5、看来唯一受伤的是九剑了!(大神APP里,九剑玩家心碎了)
6、奇术方面太白和吐火都迎来了削弱,爆炸伤害减少40%,直接伤害减少30%,燃烧伤害提升33%。(打拳的应该稍微少点了,其他奇术应该又起来了)。
燕云十六声手游相关内容
-
燕云十六声周常商店必买物品一览
《燕云十六声》是个把囤货癖逼成强迫症的奇妙江湖。当NPC们准时上新货架,小编建议先按住蠢蠢欲动的钱包,毕竟有些限量物资比大熊猫还稀缺,比如能染出骚包时装的素裳染粉。感兴趣的小伙伴们跟着小编一同来下文看看吧。燕云十六声很多商店每周都会固定刷新物品,其中...2026-01-08 -
燕云十六声怎么建造临时传送点
《燕云十六声》是一款会呼吸的江湖模拟器类型游戏。小编挠着头皮研究半天才明白,原来田字图标里藏的不仅是造房子功能,还能当哆啦A梦的任意门使——虽然传送前得先自己搭个门框。感兴趣的网友和小编一起来了解一下吧。燕云十六声中我们可以自己建造临时传送点,用于节...2026-01-08 -
-
燕云十六声河西不鸣之名任务-河西万事知图文攻略
《燕云十六声》是一款能让强迫症患者狂喜的碎片化叙事游戏。小编私下觉得法慧师傅应该改行开废品回收站,毕竟连续三章任务都在帮他集齐"破烂限定套装"。不过当那些被揉成团的愿文和血污旧约终于拼出完整故事时,突然就理解为什么NPC们总爱把重要文件随手乱丢。感兴...2025-12-08 -
燕云十六声定身术怎么学-燕云十六声定身术学习图文攻略
《燕云十六声》是一款会说话的石像模拟器。别笑,这游戏里的雕塑可比某些NPC话多多了。小编亲眼见过一个摆着怪异姿势的石像,不仅主动搭话,还会传授独门秘籍。要是现实里的博物馆展品也这么活泼,估计能省下三成导游费。感兴趣的小伙伴们和小编继续往下看吧!1.首...2025-12-07 -
燕云十六声神秘巨像荧渊任务怎么做 燕云十六声神秘巨像荧渊任务攻略
《燕云十六声》是一款将武侠元素与解谜玩法完美融合的奇遇游戏,任务中的每个细节都像是精心设计的彩蛋。小编觉得这个荧渊任务最妙的地方在于,它用鹿的踪迹和石门人的遗言编织出一张谜题网,玩家就像在破译古人的密码本。感兴趣的用户们和小编一同了解吧!燕云十六声神...2025-12-02 -
燕云十六声怎么治疗别人 燕云十六声治疗别人方法
《燕云十六声》是一款互助型江湖游戏,治疗别人就像给朋友续命一样讲究门道。小编最近发现,游戏里除了常规的治疗技能,还有些隐藏玩法特别有意思,比如用扇子给队友加血时,还能触发特殊复活效果,这操作比电视剧里的医术还玄乎。感兴趣的朋友和小编一同了解吧!燕云十...2025-12-02 -
燕云十六声长生无相心法怎么得 燕云十六声长生无相心法获取方法
《燕云十六声》是一款古风动作探索游戏,每一步都可能触发隐藏剧情。小编发现获取长生无相心法需要层层解谜,从荧渊雕像到BOSS战斗,全程充满未知惊喜。感兴趣的小伙伴与小编继续往下看吧!燕云十六声长生无相心法怎么得 燕云十六声长生无相心法获取方法 燕云十六...2025-12-02 -
燕云十六声良人胡不归任务怎么做 燕云十六声良人胡不归任务流程
《燕云十六声》是一款融合解谜与战斗的武侠游戏,任务系统设计得颇为巧妙。小编发现,有些任务看似是打怪升级,实则暗含剧情彩蛋,比如那个需要玩家在山中寻找隐藏道具的环节,让人忍不住想多看几遍地图。感兴趣的朋友跟着小编一起来了解一下吧。燕云十六声良人胡不归任...2025-12-01